RepHub: All-in-One Photo Shoot Delivery Platform
Task
A platform that streamlines photo shoot delivery and project management for photographers and realtors, with features like photo upload, progress tracking, integrated payments, and customizable websites for photographers through subscription plans.
Design
Case Study, UX UI Design
Client
Upwork Client
Project Timeline
30 Days
Applied the Double-Diamond design thinking process to create a seamless platform experience.

Conducted secondary research through competitor analysis to identify market gaps and best practices.
To gain a deeper understanding of the market and refine our platform, we conducted a competitor analysis of three leading brands in this segment: HD Photo Hub, Pixieset, and Smiler. This research focused on examining their features, user experience, and overall value proposition, providing a foundation for identifying opportunities to enhance our platform’s offerings.
You can find the detailed findings in the tabs below.
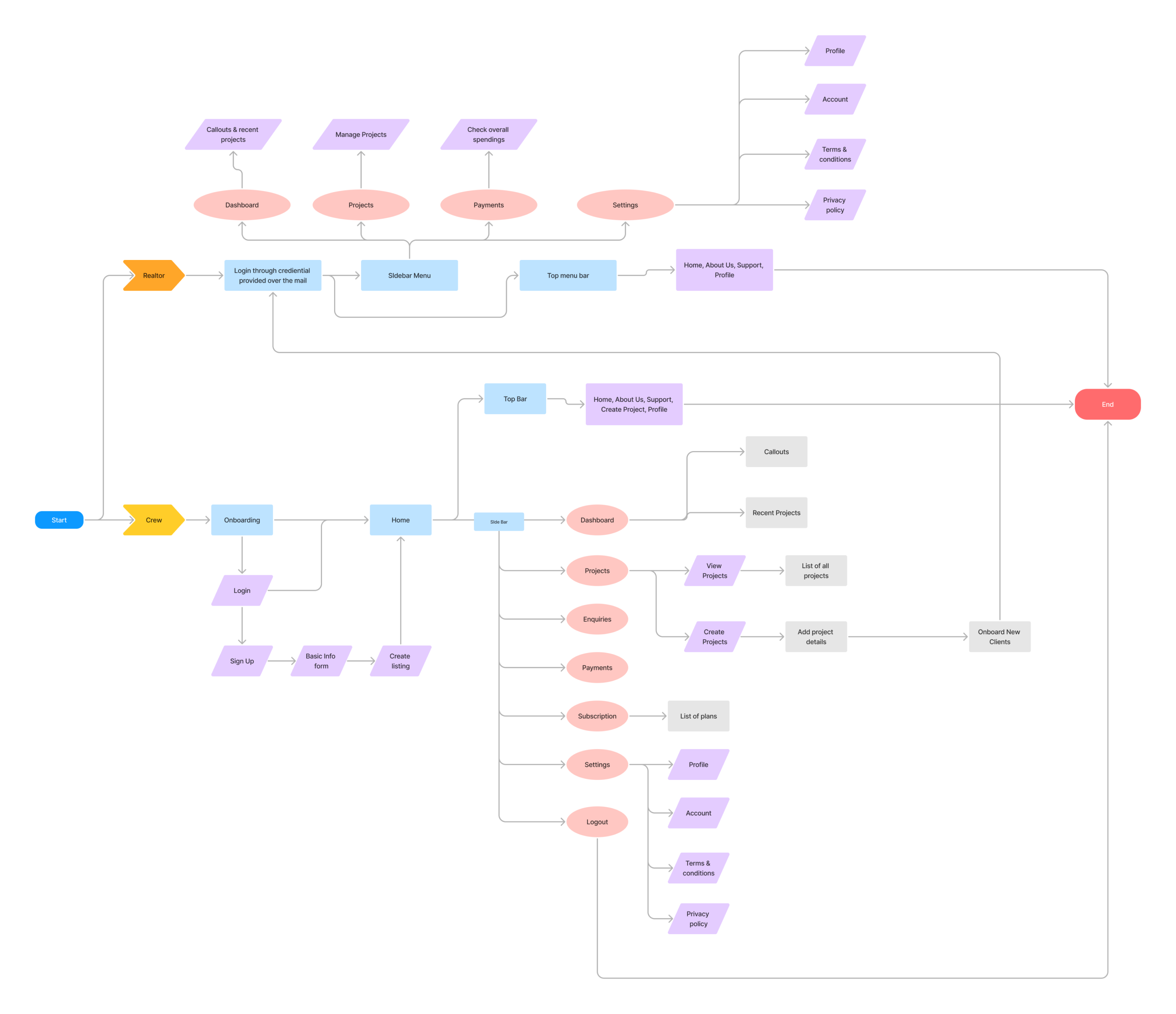
Card Sorting Exercise for Developing Information Architecture
The Information Architecture (IA) was meticulously crafted by me due to limited resources, with periodic reviews and checks from the client side. Throughout the process, I treated myself as a user, considering real-world scenarios and needs to ensure the structure is intuitive and user-friendly. From organizing features and content to grouping them into logical categories, I prioritized usability and clarity. This groundwork aligns with user needs and business objectives, serving as the foundation for all subsequent design decisions.

From Sketches to High-Fidelity Wireframes
To visualize the platform’s layout and structure, I started with low-fidelity wireframes on paper, exploring ideas and user flows. Once finalized, I created high-fidelity wireframes on Miro for a polished and interactive representation. This process ensured alignment with the Information Architecture and provided a solid foundation for feedback.



The wireframe designs were refined through an iterative process driven by usability testing and user feedback. By observing users interact with the wireframes & prototypes and gathering their insights, we identified areas for improvement and enhanced the overall experience. These iterations ensured that the design aligns with user needs, resolves pain points, and delivers a seamless and intuitive interface. This user-centered approach allowed us to create a product that is both functional and engaging.
System Usability Scale (SUS) Score
Score
Good
Crafting Engaging and Intuitive Visual Designs
The visual designs were created in Figma, based on the iterated and latest wireframes. These designs focused on translating the structure and functionality into an engaging and visually appealing interface while maintaining consistency with the platform’s goals and user needs. This process ensured a seamless transition from wireframes to high-fidelity designs.












Feedback
From The Client.
Prafull did a great job with the design! This has been the most professional design someone has made for me on this site. I am extremely happy with the end results, I did not even need any revisions. I will 100% be coming back for more design related tasks!







